Chris Will, Professor - News
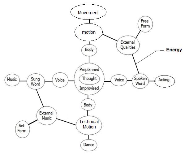
This diagram, created by Chris Will, illustrates what he calls "Musical Theatre DNA"

© 2011 Chris Will
| Powered By Fred's Used Websites |
|
This diagram, created by Chris Will, illustrates what he calls "Musical Theatre DNA"

© 2011 Chris Will
| Powered By Fred's Used Websites |
|